Thứ Năm, 14 tháng 5, 2020

Cách chọn biến tần phù hợp với công suất động cơ

Động cơ không đồng bộ làm việc với bộ biến tần có tần số luôn thay đổi theo thời gian, do đó các thông số của động cơ và đặc tính làm việc của nó phụ thuộc vào tần số làm việc. Bài báo này giới thiệu một phương pháp tính toán đặc tính làm việc của động cơ không đồng bộ roto lồng sóc làm việc với bộ biến tần điện áp.
1. Giới thiệu
Động cơ không đồng bộ cần điều chỉnh tốc độ được làm việc với các bộ biến tần điện áp hay dòng điện hiện nay rất phổ biến. Để động cơ làm việc và được điều khiển trong hệ thống một cách hiệu quả, khi thiết kế động cơ cần thiết phải xét đến đặc tính của bộ biến tần và ngược lại. Khi làm việc động cơ được cung cấp bởi nguồn có tần số luôn luôn thay đổi, do đó, các thông số của động cơ sẽ thay đổi theo và vì vậy các đặc tính cũng thay đổi. Việc tính toán chính xác đặc tính làm việc của động cơ đòi hỏi phải tính toán tại các thời điểm khác nhau. Ở đây sẽ giới thiệu một chương trình tính toán đặc tính làm việc của loại động cơ này, có thể ứng dụng trong thiết kế.
2. Đặc tính làm việc của động cơ
2.1. Sơ đồ khối của chương trình tính toán
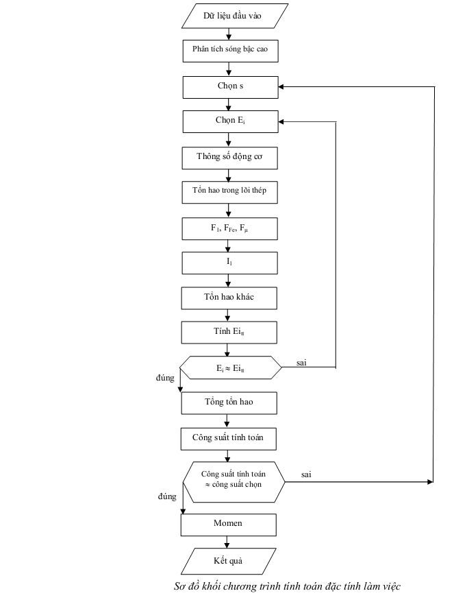
Chương trình tính toán dựa trên cơ sở đồ thị vectơ của động cơ không đồng bộ và việc tính toán được thực hiện bằng cách chọn tần số của roto. Với tần số được chọn, trên cơ sở đồ thị vectơ giải tìm được công suất đầu vào, các tổn thất và công suất đầu ra của động cơ. Nếu công suất đầu ra chưa phù hợp với kết quả yêu cầu thì tần số roto được chọn lại và tiếp tục tính toán cho đến khi nhận được công suất yêu cầu.
Đối với sóng bậc cao: giả thiết động cơ được quay với tốc độ của sóng bậc một cho trước:
trong đó: là f1 tần số của sóng bậc 1
Tần số của sóng bậc cao roto cũng được biết, tương tự như sóng bậc cao của điện áp. Giải tất cả trường hợp sóng bậc cao cần xét sẽ xác định được tất cả công suất do sóng bậc cao sinh ra. Tổng của các công suất này sẽ là công suất của động cơ. Sơ đồ khối mô tả chương trình tính toán như hình vẽ.
Sơ đồ khối chương trình tính toán đặc tính làm việc
2.2. Mô tả chương trình tính toán

Dữ liệu đầu vào:

Chứa các thông số của động cơ được biết từ thiết kế điện từ của động cơ.
Phân tích sóng bậc cao:
Từ dạng sóng ra của bộ biến tần, phân tích Fourrier sẽ được các sóng bậc cao. Tùy theo cách chọn để tính toán có thể chọn n sóng bậc cao cụ thể để xét.
Chọn hệ số trượt:
Bước đầu tiên hệ số trượt s được chọn với giá trị nào đó. Các bước tiếp theo s được chọn như sau:
Trong đó
U1 là giá trị hiệu dụng của mỗi sóng bậc cao của điện áp bộ biến tần.
Eitt được xác định dựa vào đồ thị vectơ.

Các thông số của động cơ

Trong phần này các thông số của động cơ như điện trở, điện kháng được tính toán theo [2].
Tổn thất trong lõi thép:
Tổn thất được tính theo [2].
Sức từ động F2, FFe, Fm
Các sức từ động được xác định theo các dòng điện tương ứng:

Các tổn hao khác

được xác định theo [2].
Tính Eitt
Xem phần chọn Ei.

Tính công suất

Công suất được tính bằng hiệu số của công suất đầu vào và tổn hao trong máy. Công suất đầu vào bằng tổng công suất đầu vào của từng sóng bậc cao riêng biệt. Công suất đầu vào đối với sóng bậc g:
(10)

Tính toán momen

Các loại momen được tính theo [4].

Kết quả

Giá trị kết quả của các đặc tính làm việc được viết ra dưới dạng số.
3. Tính toán minh hoạ
Tính toán đặc tính làm việc của động cơ không đồng bộ có công suất 800KW làm việc với điện áp của biến tần 2.400V.
Lập chương trình tính toán xét đến sóng bậc cao n với các thông số của động cơ đã chọn, khi động cơ làm việc với tần số 50Hz kết quả như sau:
Đối với sóng cơ bản:
_ Dòng điện pha Stato: 300,379 [A]
_ Dòng điện pha roto: 2196,406 [A]
_ Hệ số trượt s = 0,0087057
_ cosj1 = 0,8608203
_ cosj2 = 0,9987776
_ Momen: 5260,267 [Nm]
_ Tổn hao: 44,628KW
Đối với sóng bậc cao, ví dụ sóng bậc 17:
_ Dòng điện pha Stato: 8,010 [A]
_ Dòng điện pha Roto: 64,952 [A]
_ Hệ số trượt s = 1,0583114
_ cosj1 = 0,0643227
_ cosj2 = 0,1768703
_ Momen: — 0,024 [Nm]
_ Tổn hao: 0,107 KW
4. Kết luận
Với thuật toán được mô tả chương trình tính toán đặc tính làm việc của động cơ này có thể ứng dụng vào thiết kế động cơ không đồng bộ làm việc với biến tần và nhờ đó có thể tính toán tối ưu động cơ được thiết kế.
Biến tần LSBiến tần FujiBiến tần Schneider

Không có nhận xét nào:

Đăng nhận xét